产品目录
桃色在线视频
液体流量计
桃色成人在线视频
油流量计
桃色视频入口
椭圆齿轮流量计
电磁流量计
涡街流量计
蒸汽流量计
孔板流量计
旋进旋涡流量计
热式气体质量流量计
转子流量计
浮子流量计
靶式流量计
气体流量计
超声波流量计
磁翻板液位计
浮子液位计
浮球液位计
玻璃管液位计
雷达液位计
超声波液位计
投入式液位计
压力变送器
差压变送器
液位变送器
温度变送器
热电偶
热电阻
双金属温度计
推荐产品
联系桃色APP直播软件
- 金湖桃色APP直播软件仪表有限公司
- 联系电话:15195518515
- 在线客服:1464856260
- 电话:0517-86801009
- 传真号码:0517-86801007
- 邮箱:1464856260@qq.com
- 网址:http://www.hdl-enamel.com
- 地址:江苏省金湖县理士大道61号
甲醇流量计量表
- 品*:JKM/桃色APP直播软件仪表
- 型号:JKM-LWGY
- 测量范围:0.04~800m³/h
- 精度等级:0.5级、1.0级
- 公称通径:DN4~DN200
- 适用介质:水 油 醇 纯净液体
- 工作压力:1.6~6.3MPa
- 工作温度:-20~+100℃
- 供电方式:24VDC 3.6V锂电池
- 订货号:NNFFATWUJ186
甲醇流量计量表概述
涡轮流量计是速度式流量仪表中的一种,也叫叶轮式流量计,以动量矩守恒原理为基础。
涡轮流量计的结构见右边图 1-1 和图 1-2,流体在管道中流动时冲击涡轮叶片,使涡轮旋转,涡轮的旋转速度随流量的变化而变化,*后从涡轮的转数求算出流量值,在二次仪表上进行计数和显示,可反映出瞬时流量和累积流量(或称总量),也可转换成标准信号进行远传。此外,传感器输出的脉冲频率信号可以单独与计算机配套使用,由计算机代替流量显示仪表实现密度或温度、压力补偿,显示流体体积流量或质量流量。是目前流量仪表中比较成熟的高准确度仪表之一。


甲醇流量计量表部件组成
通常涡轮流量计由整流器、仪表管段、传感器和前置放大器构成。
整流器是为了消除或减少流动中的漩涡流、偏心流等各种非轴对称流和脉动流而设置于流量计前端管道中的装置。
仪表管段是指包括整流器、上下游直管段以及流量计在内的配管部分。
传感器是把转子的转动转换成电信号的装置。通常把涡轮流量计中感知流体流速的涡轮及其组合(包括前后导流架、轴承、壳体及前置放大器)统称为涡轮流量传感器。
前置放大器是为了传送传感器的电信号而对其进行放大、整形,从而得到输出信号的装置。将输出信号的信号处理、转换部分称为二次仪表或显示仪表。

甲醇流量计量表工作原理
流体通过传感器壳体时,由于叶轮的叶片与流向有一定的角度,流体的冲力使叶片具有转动力矩,克服摩擦力矩和流体阻力之后叶片旋转,在力矩平衡后转速稳定,在一定的条件下,转速与流速成正比,由于叶片有导磁性,它处于信号检测器(由永久磁钢和线圈组成)的磁场中,旋转的叶片切割磁力线,周期性的改变着线圈的磁通量,从而使线圈两端感应出电脉冲信号,此信号经过放大器的放大整形,形成有一定幅度的连续的矩形脉冲波,可传至显示仪表,显示出流体的瞬时流量或累积流量。
在一定的流量范围内,脉冲频率 f 与流经传感器的流体的瞬时流量 Q 成正比,流量方程为:

式中 qv -- 流体的瞬时流量(工作状态下)m3/h ;
f -- 脉冲频率,Hz;
K -- 传感器的仪表系数 m-3 ,由校验单给出。
每台传感器的仪表系数由我公司填写在检定**中,K 值设入配套的显示仪表中,便可显示出瞬时流量和累积总量。

甲醇流量计量表产品特点与材质
本公司产品的各项零部件均采用高精度的数控机床加工成型,具有一致性好,产品质量稳定,各项指标均优于同类国标要求。
传感器阀体采用国标 304 不锈钢制作,法兰采用 HG20593-2009、PN16 标准;
前后导向支架选用 304 不锈钢精密铸造成型,表面光洁度高,对流体通过时阻力小,与阀体紧密配合,在大流量通过时无噪声。
轴承选用高品质硬质合金轴承,耐磨蚀、耐腐蚀、寿命高。
叶轮选用高导磁不锈钢材料,整体式设计,经过高精密加工中心的一道道精雕细琢,品质优良,从而保证了整机的性能要求。
二次仪表选用国内知名厂家的产品,以确保整机在使用中的稳定性和精准性。

适用场合
我公司研制生产的 LWGY 型涡轮流量计是在吸收国内外流量仪表的先进技术并结合实际使用情况加以优化设计而成的新一代涡轮流量计,广泛应用于测量封闭管道中与不锈钢 1Cr18Ni9Ti、2Gr13、刚玉 Al2O3和硬质合金不起腐蚀作用,且无纤维、颗粒等杂质,工作温度下运动粘度小于 5*10-6m2/s 的液体,对于运动粘度大于 5*10-6m2/s 的液体,可对流量计进行实液标定后使用。若与具有特殊功能的显示仪表配套,还可以实现定量控制、超量报警等功能,是流量计量和节能的理想仪表。与相应的流量积算仪表、现场显示表等配套可用于测量液体的流量和总量。它被广泛用于石油、化工、冶金、科研、国防、计量等领域的计量、控制系统。
如用户需用特殊形式的传感器,可协商订货,需防爆型传感器时,在订货中加以说明。
甲醇流量计量表规格代号与仪表参数
2.1 规格代号的表示方法
LWGY 型涡轮流量传感器型号和规格代号表:

2.2 仪表参数
传感器的公称通径、流量范围、流体温度、公称压力、环境温度、相对湿度、*大压力损失表:

甲醇流量计量表产品特点
本公司生产的涡轮流量计主要有以下特点:
3.1 优点
①准确度高。涡轮流量计的测量精度一般为±0.25%R~±0.5%R,高精度型可达±0.15%R。在线性流量范围内,即使流量有所变化也不会降低累积准确度。
②测量范围宽。*大和*小线性流量比通常为 6:1~10:1,有的大口径流量计甚至可达 40:1,故适宜流量大幅度变化的场合。
③重复性好。短期重复性可达 0.05%~0.2%,由于具有良好的重复性,因此在贸易结算中是优先选用的流量计。
④压力损失小。流通能力大(同样口径可通过的流量大)。
⑤耐高压。由于外形简单并且采用磁电感应结构,仪表壳体上无需开孔,容易实现耐高压设计,可用于高压液流的测量。
⑥数字信号输出。传感器输出的是与流量成正比的脉冲频率信号(即数字信号),易于远传,因此适用于总量及瞬时流量的计量与控制,信号的抗干扰能力也较强。获得的信号频率高,信号分辨率强。
⑦安装维修方便。结构简单轻巧,安装维护方便。因为无滞留部分,内部清洗简单。如发生故障,并不影响管道内流体的输送。
⑧适用范围广。基本上为圆筒形设计,容易适应高温、高压的要求和低温流体的测量;
⑨耐腐蚀。传感器采用国标不锈钢抗腐蚀材料制作,耐腐蚀性能好。
3.2 局限性
①不能长期保持校准特性,需定期校验。对于贸易储运等有高准确度测量要求的,*好配备现场校验设备,可定期校验以保持其特性。
②不太适宜高黏度型介质。对黏度变化反应敏感。介质黏度增大使流量计测量下限值提高,范围度缩小,线性度变差。
③仪表受来流流速分布畸变和旋转流影响较大,传感器上下游所需直管段较长,如安装空间受限制,可加装流动调制器(整流器)以缩短直管段长度。
④对被测介质清洁度要求较高。
甲醇流量计量表外形尺寸参数


甲醇流量计量表产品收检和存储
5.1 产品开箱注意事项
开箱后,按装箱单检查文件和附件是否齐全。装箱文件有:使用说明书一份、检定**一份、装箱单一份。观察传感器是否有因运输而产生损坏等现象,以便妥善处理。请用户认真保管“检定**”切勿丢失,否则无法设定仪表系数。
5.2 产品验收检验事项
涡轮流量计*常使用的现场检验是目测法检查和叶轮旋转时间试验,对新仪表和使用运行中的流量计,通过观测其产生的噪声和振动,常能获知流量计的工作情况。
流量计的剧烈振动通常表明涡轮叶轮已产生失去平衡的破坏,这会导致流量计完全失效。在较低流量时,常能听到涡轮叶轮的摩擦声和轴承工作不良的声音,这种噪声不会被正常的流动噪声所掩盖。
(1) 目捡法检查
目捡法检查时,建议检查涡轮叶轮是否缺叶,是否积聚固体物或腐蚀以及是否有会影响涡轮叶轮平衡和叶片配置的其他损坏。也要检查流量计的内部,以确保其中没有积聚的碎屑。
(2) 叶轮旋转时间实验法
旋转时间试验是用来确定流量计叶轮现在的机械阻力与过去测试相比较的相对变化。在流量计区域干净和其内部没有损坏的情况下,如果机械阻力没有重大变化,则流量计准确度应不变化。如机械阻力有较大增加,则表明流量计准确度特性在小流量处已经降级。时间测量应从叶轮开始旋转直至叶轮停止转动,旋转试验至少重复 3 次且取时间平均值。
5.3 产品存储事项
(1) 存放时的注意事项
仪表到达之后应及时安装。对于电池供电的表头,未使用时应将电源插针置于“OFF”(断开)位置,以免电池耗电影响电池的使用寿命。
如需存放,请注意下列事项:
①可能的条件下,不打开包装箱存放。
②如已打开包装,或已使用过仪表,请把表头电源跳线器插在“OFF”位置,并使用原包装。
存放地点应具备下列条件:
①防雨防潮。
②机械振动小,避免碰撞冲击。
③温度在-30~+60℃。理想温度在 25℃左右。
④尽量不要存放在室外,不然仪表性能会受到影响。因此一旦仪表搬运到安装地点,就要尽快地安装到位。
(2) 搬运时的注意事项
①为防受到损坏,流量计在搬运到用户安装地点之前不要打开包装,要轻拿轻放。
②显示仪表绝对不能用来作为吊装钩或手柄。搬运较重的涡轮流量计时需要使用起重设备,吊装物应放在涡轮流量计的圆柱体周围并尽量靠近法兰位置。
甲醇流量计量表产品安装事项
6.1 安装地点的选择事项
涡轮流量计设计时已考虑到了在恶劣环境条件下工作的情况,但是为长期保持其精确度和稳定性,在选择安装地点时还是要注意下列事项:
环境温度:避免安装在环境温度变化很大的场所。如果受到热辐射,须有隔热通风的措施。
环境空气:避免把流量计安装在含有腐蚀性气体的环境中。如果一定要安装在这样的环境中,则必须提供通风措施。
机械振动和冲击:仪表的结构很坚固,但在选择安装场所时应尽量避免机械振动或碰撞冲击。如果仪表安装在振动较大的管道上,则管道需加支撑。
限制使用无线电收发机:流量计的电气部分是可以抗高频电噪声干扰的。但是如果太靠近仪表处使用无线电收发机,那么高频噪声干扰就会影响到仪表。查看一下仪表安装场所,仪表是否受到无线电收发机的影响(把无线电收发机从几米远处移向仪表,看是否受到影响)。如有的话,就把收发机远离该场所。
其它:仪表的周围应留有适当的空间,以便于设备安装和定期检修。如若必须安装在室外,须有防雨淋和遮阳措施。
6.2 安装前的检查
为保证使用时的*佳性能,用户应注意以下安装前的检查要求:
①安装涡轮流量计前,管道一定要清扫。被测介质不清洁或含有杂质时,轴承、叶轮*易被卡死或损伤,严重损坏涡轮流量计,直接影响流量计性能。此时,应加装过滤器,过滤网目数根据流体杂质情况而定,一般为 20~60 目。当流体中混有游离气体时,应加装消气器,特别是用于贸易计量时不能忽略,要设置空气分离器以防发生这种情况。整个管道系统应密封良好。
②在安装前用嘴对流量传感器的叶轮吹气使其快速旋转,定性判断其性能。若发现不转,必须返回维修,不得自行拆装,以免影响测量性能。
③安装涡轮流量计时,前后管道法兰要检查水平,否则管道应力对流量计影响很大。
④流量传感器可以安装在水平或者垂直位置,流体流动方向应与壳体上的流向标志一致。水平安装的传感器要求管道不应有目测可察觉的倾斜(一般在 5°以内),垂直安装的传感器管道垂直度偏差亦应不大于 5°。在垂直安装时,应安装在流向向上的管道上,以保证流体充满管道。传感器的管道应与上、下游直管段同心安装。连接密封用的垫圈不得伸入管道内腔。上下游侧应有与流量传感器相同公称口径的、长度分别不少于 20DN 和 5DN 的直管段,其内壁应光滑清洁,无明显凹痕、积垢和起皮等缺陷,否则应在上游安装整流器。
⑤流量传感器是精密机械类仪表,叶轮转速很高,流速的突然变化会损坏叶轮,所以应将调节流量的阀门安装在传感器的下游方向,且缓慢调节流量,严防发生水击现象。
⑥流量传感器的仪表系数 K 对流体黏度的变化是敏感的,出厂时用水标定。当测量黏度大于 3MPa?s的流体时,流量测量范围和仪表系数有可能发生变化。为保证测量准确度,在订货时必须注明介质。
⑦用户应充分了解被测介质的腐蚀情况,严防传感器受腐蚀。
⑧流量计周围不能有强的外磁场干扰及强烈的机械振动。传感器应远离外界电场、磁场,必要时采取有效屏蔽措施,以避免外来干扰。流量计尽可能远离泵、冷冻机等振动源。
⑨在室外安装时,上部应有遮盖物,以免雨水浸入和烈日暴晒而影响流量计使用寿命。
⑩进行管道耐压试验时,涡轮流量计不得安装在管道上。
6.3 安装方法
涡轮流量传感器的安装布置简图如图 6-1。
涡轮流量计在出厂时将流量传感器、检测部件、流量显示仪表等组件分开包装,在现场安装的步骤如下:
①检查传感器、检测部件、流量显示仪表的出厂编号(或仪表系数)是否一致,切不可将不同出厂编号(或仪表系数)的组件混合安装,以免影响测量准确度。
②按安装要求将传感器组件装在管路上。
③用螺纹连接方式将检测部件固定在传感器组件上。
④在传感器壳体上安装流量显示仪表组件(整体安装),或将流量显示仪表安装在传感器附件的管路上。

6.4 流量计的安装
1.在安装涡轮流量传感器时,必须保证满管安装,即管道中充满流体。否则流量测量会受到影响,导致测量误差。水平安装时如图 6-2 示意安装,垂直时如图 6-3 示意安装。

2.若流量传感器安装位置位于管线的低点,为防止流体中杂质沉淀滞留,应在其后的管线安装排放阀,定期排放沉淀杂质。
3.流量计一般水平安装,要垂直安装时需在订货时说明。

4.流量传感器不应装在水平管线的*高点,以免管线内聚集的气体(如停流时混入空气)停留在流量传感器处不易排出而影响测量。正确安装参见图 6-4 的方式。
5.传感器的安装方式根据规格不同,采用螺纹或者法兰安装。严禁在流量计壳体上进行焊接。焊接时必须将流量计拆离管线。
6.安装流量计前应将管道内的杂物、焊渣、粉尘清理干净。
7.在需要连续运行不能停流的场合,为了检修时不致影响流体的正常输送,建议在流量传感器的安装处,按图 6-1 设置旁通管路和可靠的截止阀,测量时应保证旁通管路无泄漏。
8.流量计安装时,其上、下游应根据使用说明书的要求配置相应长度的直管段。传感器上游端至少有 20 倍公称通径长度的直管段,下游端应不少于 5 倍公称通径长度的直管段。
9.为保证流量计的使用寿命,必须安装过滤器。对于不能停流的,应并联安装两套过滤器,轮流清除杂质,或选用自动清洗型过滤器。
10.安装时注意流体方向,不得反向安装。
11.需要安装流量调节阀的场合,调节阀应安装在流量计的下游处,以减少来自上游的流量干扰,利于流量的调节稳定。上游侧的截止阀测量时应全开,且这些阀门都不得产生振动和向外泄漏。压力表可装在上下游进出口处,温度计应装在下游 5DN 处。对于可能产生逆向流的管线应加装止回阀以防止流体反向流动。
12.流量传感器露天安装时,请做好遮阳和防雨淋措施。
13.流量计外壳设有接地端子,应可靠接地,但不得与强电系统地线共用。
14.现场安装、维护必须遵守“有爆炸性气体时勿开盖”的警告语,并在开盖前关掉外电源。
15.拆装流量计时,对磁感应部分不能碰撞。
16.投入运行前先进行仪表系数的设定。仔细检查,确保仪表接线无误,接地良好,方可送电。
17.涡轮流量计所安装的管道不得对其施加任何应力。
18.进行管道耐压试验时,涡轮流量计不得安装在管道上。
19.流量计显示仪表应可以转动一定角度。


6.5 连接管道的安装
流量计连接管道的安装情况对流量计的测量准确度影响很大。
安装配管的要求:
①流速分布不均和管内二次流的存在是影响涡轮流量计测量准确度的重要因素。涡轮流量计对上、下游直管段有一定要求。在工业测量上,一般要求上游 20D,下游 5D 的直管长度。为消除二次流动,*好在上游端加装整流器。这样可使流量计的测量准确度达到标定时的准确度等级。
②保证通过流量计的液体是单相流,即不能混有空气或者蒸气,如有则需加装消气器。对于易气化的液体,在流量计下游必须保证一定背压。该背压的大小可取*大流量下流量传感器压降的二倍加上*高温度下被测液体蒸气压的 1.2 倍。
③管道内安装过滤器保证流体的清洁。
④消气器和过滤器的消气口和排污口要通向安全的场所。
⑤与流量计相连接的前后管道的内径应与流量计口径一致。管道和流量计连接处不许有凸出物伸入管道内,以免改变通道截面和流量计进口流场分布,并要求管道中心河流量计中心一致。流量计上游直管段长度 L 与管道内径 D 的比值应满足式 6-1 的要求:

式中
K-漩涡速度比,取决于流量计上游局部阻流件的类型;
f-管道内壁摩擦系数,流动处于紊流状态时一般可取 0.0175。
K 值与上游直管段长度见表 6-1:

若上游局部阻流件状况不明确,一般推荐上游直管段长度应不小于 20D,下游直管段长度不小于5D。当上游直管段不能满足要求时,应在流量计和阻流件之间安装流动调整器。
6.6 电气连接
安装显示仪表前*先核对传感器的输出特性(输出脉冲的频率范围、幅值、脉宽等)与显示仪表输入特征是否相配。按照传感器的仪表系数设定显示仪表的参数。核对传感器电源和线制,以及阻抗匹配。本质安全防爆型流量传感器还应核对安全栅型号规格。
信号传输线要求:
为了保证显示仪表对涡轮传感器输出的脉冲信号有足够的灵敏度,就要提高信噪比。为此,传感器的前置放大器如装在现场,还要防电磁干扰,即电磁感应、静电及电容耦合。如在室外,还应采取防雨淋等措施。在配置信号传输线时,必须注意以下几点:
①限制信号线的*大长度。信号线的*大长度为 L=D×v,其中,V 为在*小流量时传感线圈的输出电压有效值,mV;d 为系数,m/mV,其值可取: V<1000mV 时,d=1.0;1000mV<V<5000mV 时,d=1.5;V>5000mV 时,d=2.0。
②传输电缆通常用带有防护套和屏蔽功能的双芯或三芯通信电缆,有效截面积(1.25~2)mm2。要求传输电缆在显示仪表端屏蔽接地。尽可能用一根完整的电缆(即中间不接续)。电缆*好装入金属管里,以避免机械损伤。该金属管如同时装入另一电缆,则该电缆输送*大功率不能大于本仪表流量信号电缆输出*小功率的 10 倍。
传输电缆的路径不应与动力电源线平行,也不要敷设在动力电源线集中的区域,以避免电磁干扰。
注意:请务必在通电前完成所有接线并检查接线是否正确,切勿接反,否则容易损坏放大器板。
6.7 电气部件模拟运行
电气部分连接完成后,取下传感器的检测头并做好检测头安装标记,以便复原。用铁片靠在检测头下方快速移动,显示仪表的累积计数显示应连续地增加,可认为电气部分完好。
七、流量计的使用
涡轮流量计*适合用于测量洁净的、低黏度的单相流体,如水、轻油、石油溶剂、酸、碱、液氧、液 氮、液氢等相关液体。请按以下要求正确使用涡轮流量计以延长使用寿命,降低维护费用。
1、使用前请检查所用流量计的流量范围与实际工作的流量范围是否吻合。即使用时的*小流量不得低于该口径允许测量的*小流量,使用时的*大流量不得高于该口径允许测量的*大流量。从测量准确度和使用寿命两方面考虑,一般认为在断续使用的情况下(日运行 8 小时以下),按实际使用时的*大流量的 1.3 倍选择传感器口径;连续使用的场合(日均大于 8 小时),按实际使用时的*大流量的 1.4 倍选择传感器口径;在恶劣工况条件下使用(如易汽化的液体、含微小颗粒的液体等),则使用时的*大流量应该为该口径允测*大流量的 40%。如果传感器口径与流程管道通径不一致时,则应以异径接管和等径直管改装管道。
一般情况下,传感器流量范围下限附近误差稍大,通常将实际*小流量的 0.8 倍作为选用传感器流量范围下限值,并保证有一定的余量。
2、使用前应检查涡轮流量计上游管道内是否清洁,特别要注意管道内的异物,如焊渣等。
3、涡轮流量计投入运行时,对未安装旁路管道的流量传感器,应先以中等开度开启流量计上游阀,然后缓慢开启下游阀。以较小的流量运行一段时间(约 10 分钟),然后全开上游阀,再开大下游阀开度,调节到所需正常流量。
4、对于安装了旁通管路的流量计,先全开旁通管路阀门,先以中等开度开启流量计上游阀,再缓慢开启下游阀,关小旁通阀开度,使仪表以较小的流量运行一段时间。然后全开上游阀,全关旁路阀(必须保证旁路阀无泄漏),*后调节下游阀开度到所需的流量。
5、对于低温和高温流体,在流通前要排净管道中的水分,流通时先以很小流量运行 15 分钟,再逐渐上升到正常流量。停流时也要缓慢进行,使管道温度和环境温度逐渐接近。
6、启闭阀门应尽可能平缓,如采用自动控制阀门的启闭,*好采用“两段开启,两段关闭”的方式,以防止流体突然冲击叶轮甚至发生水锤现象损坏叶轮。
7、当管道压力不高时,应检查流量计下游压力。一般在投入运行初期,观察*大流量时流量计下游的压力是否大于 Pmin,以防止产生气穴。其中:
Pmin = 2△P+1.25Pv
式中
△P-流量计*大流量时的压力损失;
Pv-被测流体*高使用温度时的蒸气压。
8、正确使用流量计的仪表系数。涡轮流量计的仪表系数 K 由我公司填写在给客户的合格证上,谨防丢失。涡轮流量计长期使用后因轴承磨损等原因,仪表系数 K 会发生变化,应定期现场或离线检定。若测量误差超过范围,应及时调换传感器,并按新的仪表系数重新设定显示仪表。
9、要定期清扫管线,清管时所有流体的流向、流量、压力、温度等均应符合涡轮流量计的规定。
10、选型应在规定的流量范围内,防止超速运行,以获得理想的准确度和保证正常使用寿命。禁止超流量长时间运转,否则会损坏机芯。
11、流量计在运行时不允许打开后盖或更动内部有关参数,不得随意松开流量计的固定部分,否则会影响流量计的正常运行。如要打开后盖,请在开盖前关掉外电源。
12、保证过滤器的通畅。过滤器若被杂物堵塞,流量计入口、出口处的压力表读数差将增大,需及时清除,不然堵塞会严重降低流量。定期排放消气器中从液体逸出的气体。流量计从管道上拆下暂时不用时,应用轻质油清洗干净,并在两端加盖防护,以防锈蚀或杂质进入仪表内部。
13、在多雨雪季节,应对流量计的显示仪表进行保护。
14、定期检查维护流量计和其外接辅助设备,一旦发现异常及时采取措施排除,以保证整套仪表正常工作。
15、应加强对现场操作人员的技能培训,降低人为对流量计的损坏。
甲醇流量计量表的常见故障及排除
10.1 机械部分故障
1)漏液。如流量有较大偏差,应检查流量计安装的密封性。
2)整流器堵塞。当流量和压力明显降低时,有可能是前整流器被杂质堵塞,需清理整流器。
3)叶轮损坏。读数偏差的另一原因可能是由于叶轮的损坏,在经过长期使用后,叶轮会出现折断,流体经过叶轮时流量不均匀,必须更换传感器。
4)轴承损坏。一般情况下,当流量计使用一段时间后,*容易损坏的机械部件是流量计轴承。根据维护周期的统计来看,建议在两年的使用期内定期清洗或更换轴承。
5)磁感应元件损坏。磁感应元件损坏后,流量计不能真实的把通过的量值反映到读数上,此时应更换。
10.2 电子装置部分
1)流量计应可靠的接地,使用规定的电源,以防烧毁内部元件。
2)流量计接通电源后无信号。*先应检查电源与输出线连线是否正确;再提高介质流量,满足流量计的起始流量大小;*后检查流量计的脉冲输出方式是否选用正确。
3)流量计瞬时流量显示为零。此时应检查前置放大器是否正常。
4)流量计瞬时流量不稳定。可能的原因是接地不良或传感器叶轮转速不稳定。
5)流量计小流量时无信号。应检查流量计下限截止频率。
6)流量计液晶屏无显示。检查电池电量或更换受损的液晶显示屏。也有可能是接线错误导致主电路板烧毁而无显示,此时应更换线路板。
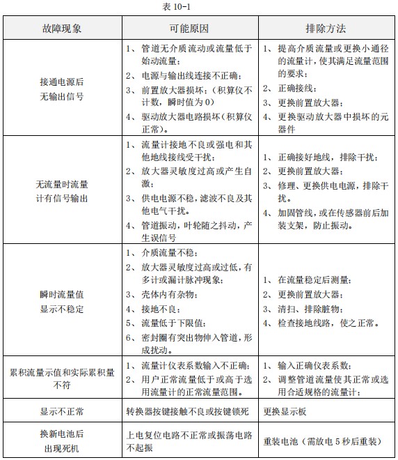
10.3 涡轮流量计的常见故障及排除方法见表:

订货须知
用户在订购涡轮流量计时要注意依据流体的流通情况、公称口径、工作压力、工作温度、流量范围、流体种类和环境温度等条件选择合适规格。当有防爆要求时必须选防爆型传感器,并严格注意防爆等级。
也可以致电我公司,由我司技术人员根据您提供的资料替您设计选型。

